This article is not available in Korean, view it in Japanese
目錄
- 切換行動方案的時間點
- 切換行動方案步驟
- 保存操作說明(圖片版)
1. 切換行動方案的時間點
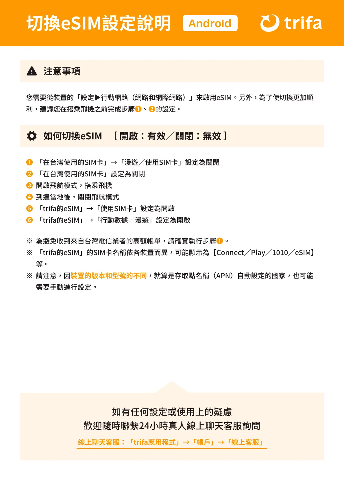
請在搭機離開出發地機場之前,將原門號SIM卡的行動方案「關閉」。
抵達目的地後,開啟特旅發的行動方案時,即會開始啟用流量。
切換行動方案不需要網路環境,建議可在機艙內或抵達當地機場時設定。
※ Android 裝置上的畫面與選單名稱會依機型不同略有差異。以下說明以 Google Pixel 為例進行示意。如有任何疑問,歡迎聯繫 24小時線上客服。
2. 切換行動方案步驟
【出發前於機場操作】1)〜4)
1)開啟「設定」App → 點選「網路與網際網路(行動網路)」
2)點選「SIM卡」

3)將「原門號SIM卡的行動方案」設為關閉(關閉「使用這張SIM卡」)

4)開啟「飛航模式」
【抵達當地後操作】5)〜8)
5)關閉「飛航模式」
6)開啟「特旅發的eSIM」(開啟「使用這張SIM卡」)

7)開啟「數據漫遊」
※ 若未開啟將無法連線上網,請務必開啟。
※請一併確認是否已開啟「行動數據」。
有些裝置可能不會顯示「行動數據」選項

8)關閉Wi-Fi,確認是否可正常連線
※ 測試完成後可重新開啟Wi-Fi,與行動數據同時使用。
※ 開啟Wi-Fi時,系統會優先使用Wi-Fi,不會消耗特旅發的流量。
※ 使用Wi-Fi期間無需更改特旅發eSIM的設定。
3. 保存操作說明(圖片版)

長按可保存操作說明。
如有任何問題,歡迎隨時聯繫24小時全年無休線上客服。
※也可以在特旅發App中點選「帳戶→線上客服」聯繫我們。
這篇文章是否有幫助?
太棒了!
感謝您提供意見回饋
抱歉,沒能幫到您
感謝您提供意見回饋
意見已發送
感謝您的寶貴意見,我們將嘗試修改這篇文章